检测到您当前使用浏览器版本过于老旧,会导致无法正常浏览网站;请您使用电脑里的其他浏览器如:360、QQ、搜狗浏览器的极速模式浏览,或者使用谷歌、火狐等浏览器。
下载Firefox
染色质状态的精确解析是理解基因调控、细胞命运决定以及疾病发生机制的关键基础。近年来,以CUT&Tag为代表的染色质图谱绘制技术因其高灵敏度和低背景噪音而被广泛应用。然而,现有方法普遍依赖高质量抗体,在一定程度上限制了其在不同物种、不同蛋白以及复杂实验条件下的通用性和可重复性。因此,开发一种不依赖抗体、同时兼具高灵敏度与高特异性的染色质分析新方法,成为表观遗传学领域亟待解决的重要问题。

2026年1月17日,张永有教授团队在Nature Communications在线发表题为 “Af-CUT&Tag: a sensitive and antibody-free chromatin profiling method using genetically encoded tags and high-affinity binders fused to Tn5” 的研究论文。该研究提出并系统建立了一种全新的抗体非依赖型染色质图谱绘制技术Af-CUT&Tag,为染色质修饰和染色质结合蛋白的高精度解析提供了全新技术方案。

图1. 抗体依赖型 CUT&Tag、nano-CUT&Tag 与 Af-CUT&Tag 策略的比较
研究团队通过将遗传编码的标签(genetically encoded tags)与高亲和力结合分子(high-affinity binders)相结合,并将其直接融合至 Tn5 转座酶,成功构建了一种无需抗体参与即可实现靶向切割与文库构建的染色质分析体系。与传统 CUT&Tag方法相比,Af-CUT&Tag在显著降低抗体依赖性的同时,仍保持了优异的信噪比和检测灵敏度,能够在低起始细胞数条件下稳定获得高质量染色质图谱数据。多种模型体系的验证结果表明,该方法可广泛适用于不同类型的染色质修饰及染色质结合蛋白分析,其数据质量与甚至优于传统抗体依赖型方法,为跨物种研究、难以获得特异抗体的靶标分析以及标准化、高通量表观组学研究提供了重要工具。

图2. YAP1/TAZ介导的肝再生调控作用
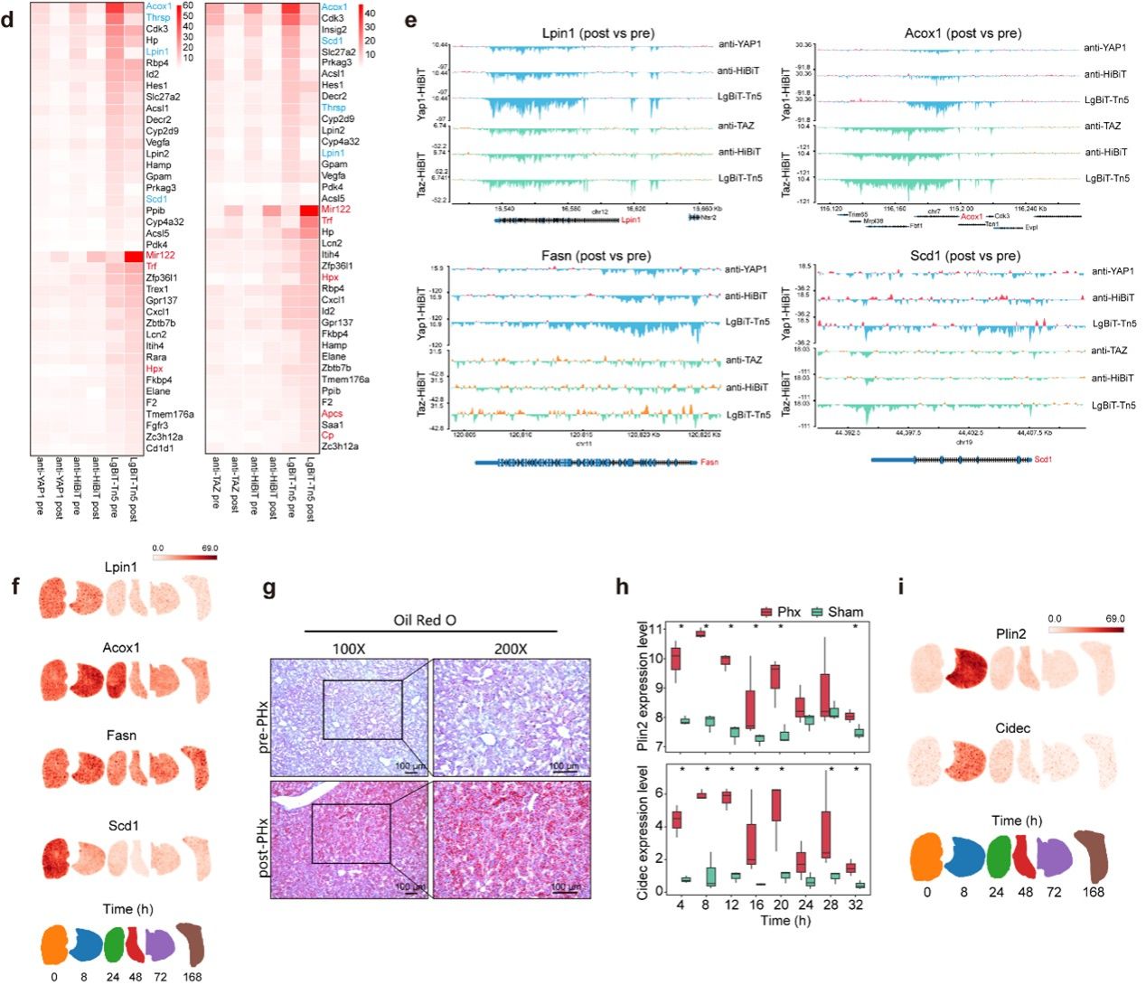
值得关注的是,研究团队进一步将 Af-CUT&Tag 技术应用于肝再生这一高度动态、表观调控剧烈重塑的生理过程研究中,系统解析了肝细胞在再生过程中染色质状态的快速变化。研究结果显示,Af-CUT&Tag 能够在低细胞量条件下,高灵敏度捕捉肝再生早期关键转录因子介导的脂质代谢动态重编程特征。尽管在整体脂质代谢和脂质合成水平降低的背景下,肝脏在再生早期仍形成了显著的脂质积累。

图3. 肝再生早期的脂质代谢动态变化
机制分析表明,肝再生早期的脂质积累并非源于脂质合成增强,而是由脂质代谢程序的阶段性重塑所驱动。研究发现,YAP1/TAZ 信号通路在肝再生过程中介导脂质合成与脂质分解代谢通路的同步下调,整体降低了脂质代谢活性;与此同时,在更早的时间窗口内,YAP1/TAZ 通过促进脂滴融合显著增强脂质的细胞内聚集,其中脂滴包被蛋白Plin2和脂滴融合相关因子Cidec在肝再生 24 小时内明显上调。此外,PPAR 信号通路介导的脂肪酸转运增强进一步协助了这一过程,脂肪酸转运相关基因Cd36和Fabp4在肝再生早期显著上调,促进外源脂肪酸向肝细胞内转运。上述多层级调控共同塑造了肝再生早期“低代谢、高储存”的脂质状态,为后续肝细胞增殖和组织修复提供了必要的能量储备和代谢缓冲。在此基础上,研究团队进一步鉴定miR-122为连接YAP1/TAZ信号与脂质代谢调控的关键因子,揭示了其在肝再生早期协调脂质代谢与炎症反应平衡中的重要作用。
总体而言,Af-CUT&Tag技术避免了传统抗体依赖方法带来的信号不稳定问题,为解析肝再生过程中短暂、可逆且高度时序化的染色质调控事件提供了独特优势。该研究不仅在技术层面拓展了染色质图谱绘制方法的工具箱,也展示了该技术在复杂生理模型中的应用潜力,为推动表观遗传学研究的可重复性与普适性提供了新的解决思路。随着Af-CUT&Tag技术体系的建立与完善,其有望在基础生物学研究、发育调控解析以及疾病发生机制研究等领域得到广泛应用。
学院博士生王新栋、邓旭晟为论文共同第一作者。张永有教授、自然资源部第三海洋研究所李增鹏研究员为共同通讯作者。本研究得到了学院黄佳良教授的大力支持与宝贵指导,并获得国家重点研发计划、国家自然科学基金、福建省自然科学基金、深圳市科技计划项目、中央高校基本科研业务费专项资金以及市省部共建创新研发专项资金的资助。
论文原文链接:https://www.nature.com/articles/s41467-026-68454-9
(图/文 张永有组)